在 Windows 11 中,系统自带了一款功能强大的安全防护软件——Microsoft Defender Antivirus(常被简称为 Windows Defender)。很多用户在安装完 Windows 11 后,都会发现系统没有预装第三方杀毒软件,但安全中心仍然运行良好。本文就带大家全面了解 Defender 的功能、优缺点、设置方法以及适用场景。

一、什么是 Microsoft Defender
Microsoft Defender 是微软内置的免费杀毒与安全防护工具,原本在 Windows 7/8 时代叫“Windows Defender”。从 Windows 10 开始,Defender 已逐渐发展为一套集病毒防护、恶意软件防护、网络安全、账户保护、家长控制等于一体的安全平台。
特点:
-
免费:Windows 11 自带,无需额外付费。
-
实时防护:自动监控恶意程序、可疑文件和网络威胁。
-
自动更新:通过 Windows Update 自动获取最新病毒库。
-
深度整合:与系统安全中心、安全策略、Edge 浏览器紧密结合。
二、主要功能介绍
-
病毒与威胁防护
如果你安装了卡巴斯基、火绒、360、Bitdefender 等其他杀毒软件,安全中心会把 Defender 的实时防护自动关闭,改为显示第三方杀毒软件的状态。
-
实时扫描、云保护、可疑行为阻止。
-
支持快速扫描、全面扫描、自定义扫描。
-
定期自动更新病毒定义库。
-
-
防火墙与网络保护

-
Windows 防火墙内置规则,阻止恶意流量。
-
可按程序或端口配置入站/出站规则。
-
-
账户保护

-
与 Windows Hello 面部识别、指纹、PIN 码配合。
-
支持动态锁定,防止他人未授权访问。
-
-
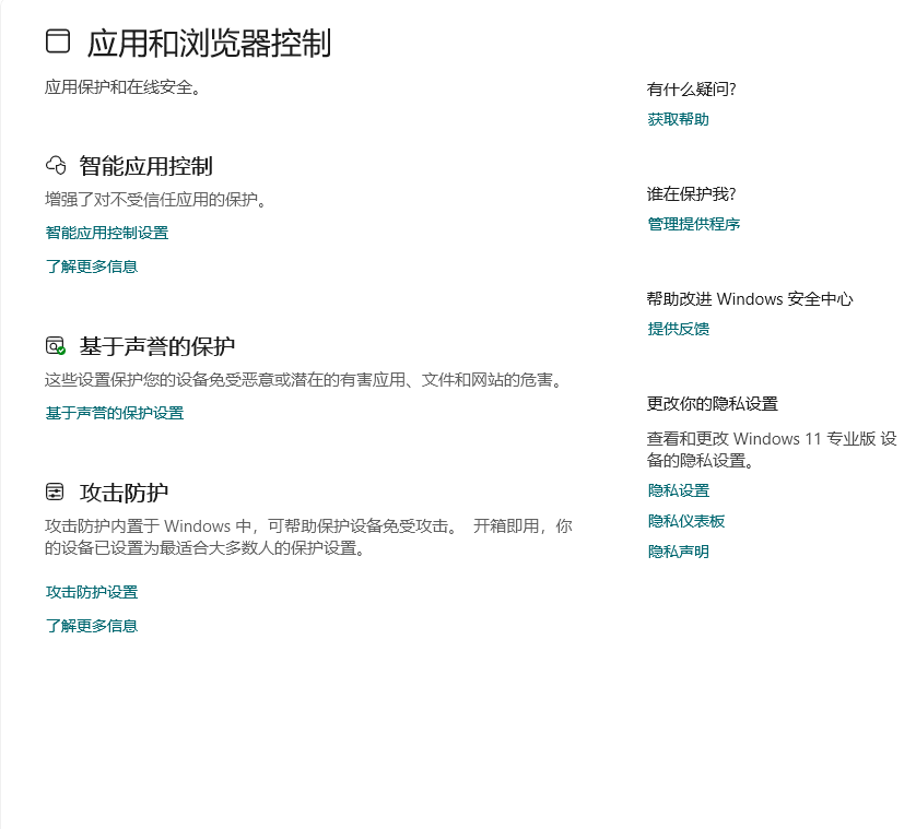
应用和浏览器控制

-
基于 SmartScreen 的下载文件、应用和网页检查。
-
Edge 浏览器钓鱼、恶意站点保护。
-
-
家长控制

-
可限制儿童账户使用时间、应用和网页访问。
-
-
设备安全

-
硬件隔离、内核隔离(可在设置中开启)。
-
TPM 2.0 结合安全启动,有效防止 Rootkit。
-
三、如何查看和管理 Defender

操作步骤(图文思路):
-
点击 开始菜单 → 设置 → 隐私和安全 → Windows 安全中心。
-
打开 Windows 安全中心 面板,点击各个模块即可查看状态。
-
在“病毒和威胁防护”中可手动运行扫描、更新病毒库。
-
在“防火墙和网络保护”中可配置不同网络状态下的防火墙。
(配图建议:分别截图 Windows 安全中心总览、病毒防护界面、防火墙界面等)
四、是否需要额外安装杀毒软件?
-
对普通用户:Defender + 定期 Windows 更新 + 良好上网习惯即可满足日常防护。
-
对高风险用户(经常下载破解软件、访问陌生站点):可以考虑搭配 Malwarebytes、火绒等作为辅助。
-
Defender 优势是轻量、无广告、深度整合,缺点是自定义功能不如专业安全套装全面。
五、提升 Defender 防护能力的小技巧
-
开启云提供的保护和自动提交样本(在病毒和威胁防护 → 管理设置中)。
-
定期全盘扫描:至少每周一次。
-
开启受控文件夹访问:防止勒索软件加密重要文件(病毒和威胁防护 → 勒索软件防护)。
-
搭配 OneDrive 自动备份:即便文件被破坏也能恢复。
六、总结
Microsoft Defender 在 Windows 11 中已经足够强大,能满足大多数用户的日常防护需求。它免费、轻量、无广告、与系统深度整合,不再是过去“鸡肋”的防护工具。只要合理配置,配合良好的安全习惯,完全可以做到“裸奔”不装第三方杀毒软件。